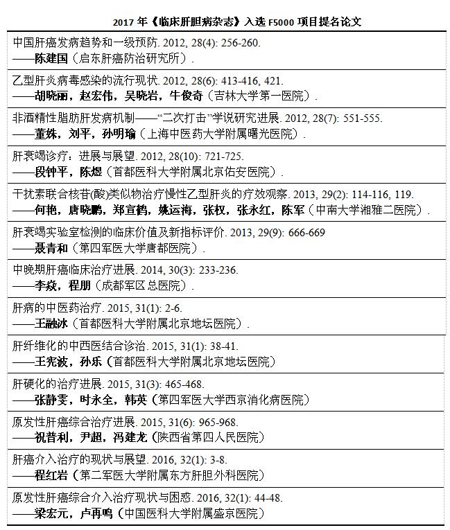
从中国科学技术信息研究所于北京召开的“2017年中国科技论文统计结果发布会”获悉,入选第4届“中国精品科技期刊”暨“中国精品科技期刊顶尖学术论文(F5000)”项目来源期刊的3种消化病学类科技期刊中,共有28篇论文提名F5000项目论文。其中《临床肝胆病杂志》提名论文13篇,占46.4%,排名第1位。
中信所将对提名论文进行专业科学评价,于2018年10月发布评定结果并颁发F5000证书。F5000论文将代表我国优秀的学术研究成果走向世界学术舞台,进入多家国际数据库供全球业内同行检索和利用。

从中国科学技术信息研究所于北京召开的“2017年中国科技论文统计结果发布会”获悉,入选第4届“中国精品科技期刊”暨“中国精品科技期刊顶尖学术论文(F5000)”项目来源期刊的3种消化病学类科技期刊中,共有28篇论文提名F5000项目论文。其中《临床肝胆病杂志》提名论文13篇,占46.4%,排名第1位。
中信所将对提名论文进行专业科学评价,于2018年10月发布评定结果并颁发F5000证书。F5000论文将代表我国优秀的学术研究成果走向世界学术舞台,进入多家国际数据库供全球业内同行检索和利用。
